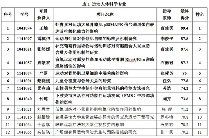
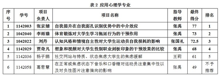
best365英国在线体育2013年大创项目评审工作已经完成。本次评审,学院成立了运动人体科学和应用心理学两个专家组,采用双盲评审的形式,由专家分别对各个项目进行评审与打分。对专家的评定分数计算平均分,即为该项目评审成绩,最后按成绩由高到低排序。对于得分≧60分的项目,学院按排序推荐至学校,进行终审;得分<60分的项目,不予推荐。
按照学校的名额分配,运动人体科学专业前8名,应用心理学专业前4名,正常情况下可以获得资助并立项。其他推荐的申报项目,将由学校统筹决定是否资助。
学校终审结果将于4月初公布。

